2022年1月1日实施—《GB 39800-2020个体防护装备配备规范》

2.GB 39800.2-2020 个体防护装备配备规范 第2部分:石油、化工、天然气
3.GB 39800.3-2020 个体防护装备配备规范 第3部分:冶金、有色
4.GB 39800.4-2020 个体防护装备配备规范 第4部分:非煤矿山
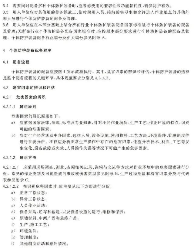
原文如下:











作者:小编时间:2022-04-10 10:09 次浏览
2022年1月1日实施—《GB 39800-2020个体防护装备配备规范》《GB 39800-2020个体防护装备配备规范》系列国家强制性标准发布,2022年1月1日实施。规范共包含四部分,即:1.GB_39800.1-2020_个体防护装备配备规范_第1部分:总则2.GB 39800.2-2020 个体防护装备配备规范 第2部分:石油、化工、天然气3.GB 39800.3-2020 个体防护装备...
2022年1月1日实施—《GB 39800-2020个体防护装备配备规范》

2.GB 39800.2-2020 个体防护装备配备规范 第2部分:石油、化工、天然气
3.GB 39800.3-2020 个体防护装备配备规范 第3部分:冶金、有色
4.GB 39800.4-2020 个体防护装备配备规范 第4部分:非煤矿山
原文如下:










